企业登陆
项目管理平台
尚品牌
·
重信誉
·
高质量
·
强服务
首页
公司简介
项目公示
行业新闻
政策法规
联系我们
景县牧原农牧有限公司景县三场生猪
关于衡水市宝金龙食品有限公司年产
宁晋县信达纸箱包装厂竣工环境保护
宁晋县泰岩建材有限公司碎石、机制
保定市豪安石油设备有限公司年加工
景县汇德包装厂新上包装纸箱加工项
利鹏项目验收报告公示
关于阜城县迪佰木业有限公司木制门
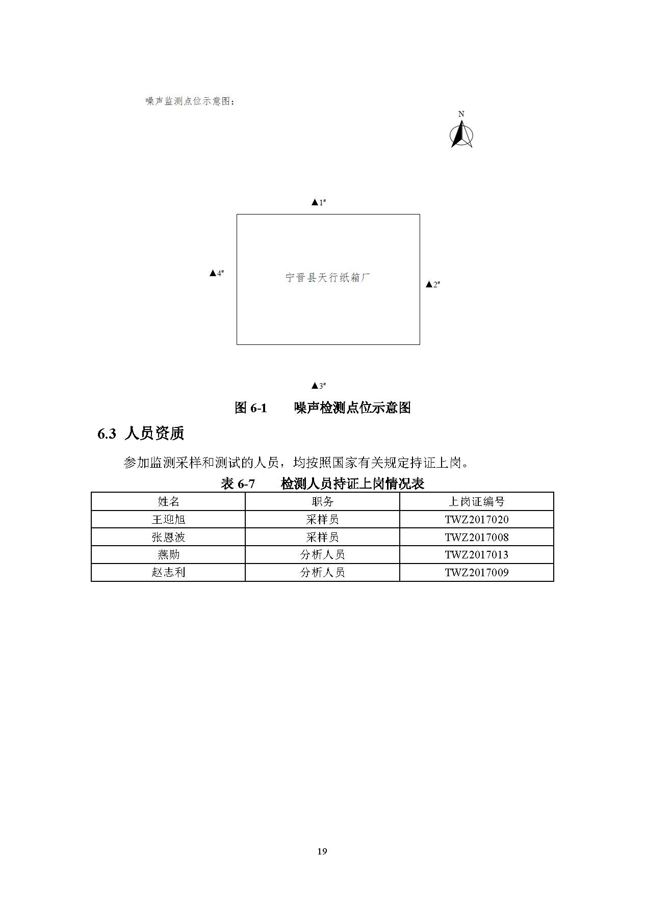
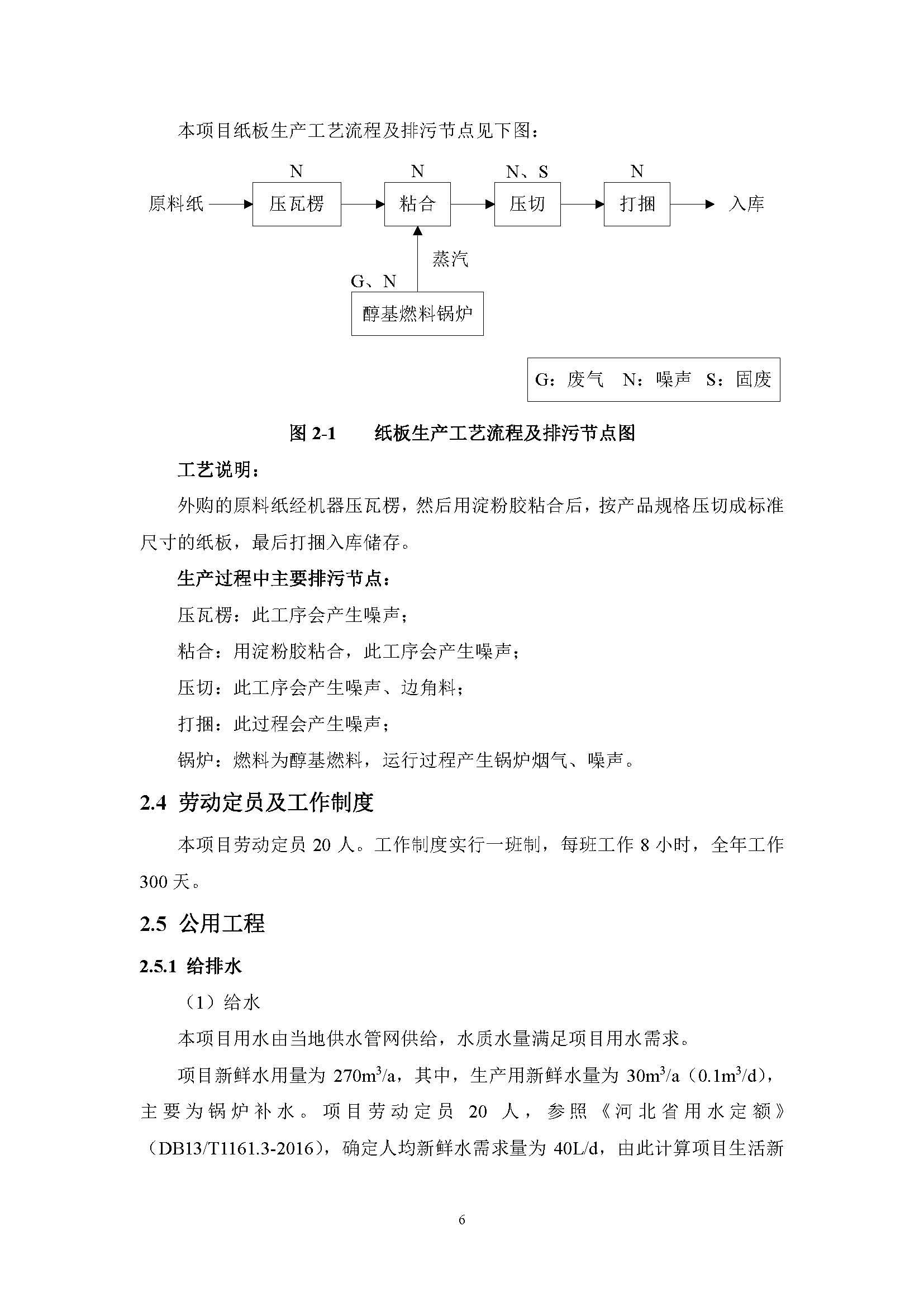
天行纸箱厂验收公示-验收报告
天行纸箱厂验收公示-验收报告
作者:综合办 发布时间:2018-03-25 15:16:34
浏览次数:5046